7月1日,澳門《人才引進法律制度》正式生效。
面對眾多優秀人才對於港澳兩地所推出的「人才引進計劃」猶豫不決的情況,小星將從港澳兩地「人才計劃」的異同點以及兩地身份優勢方面進行深度剖析,為大家「指點迷津」!

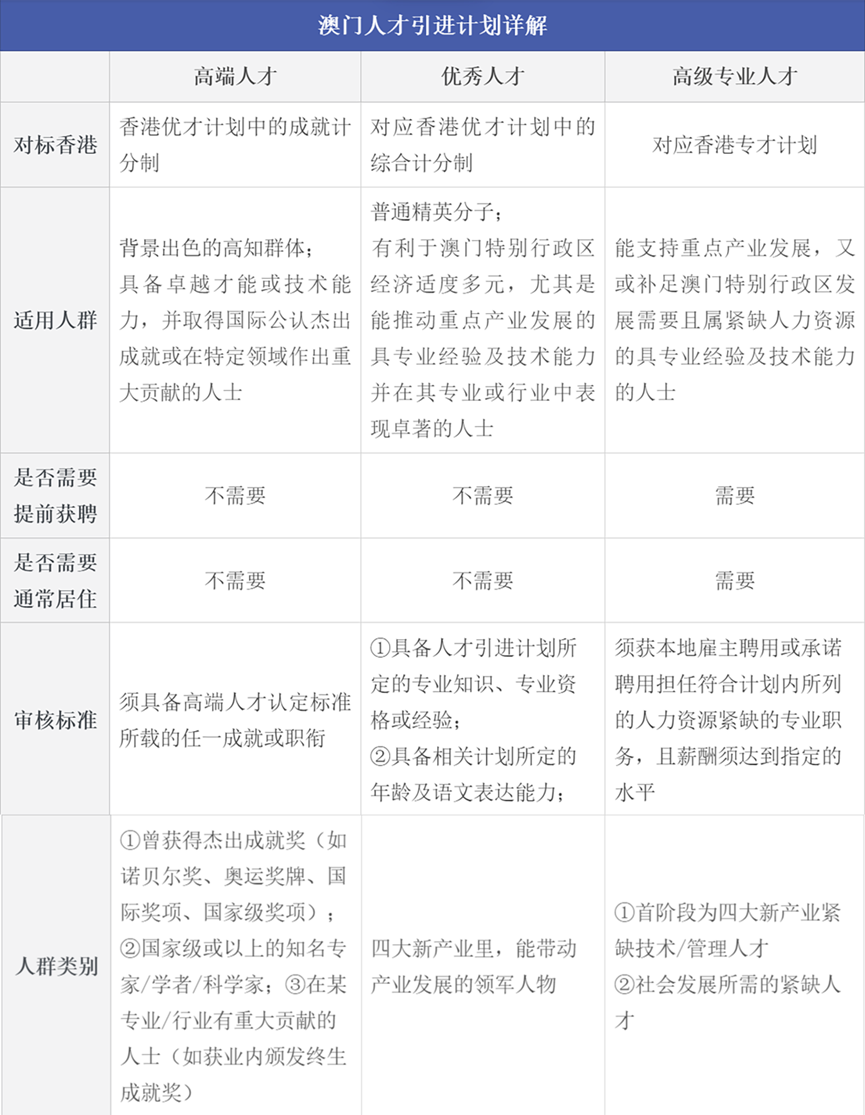
人才計劃對比
八月初,澳門政府公布了澳門人才引進計劃的詳細細則,包括申請條件、評分規則和行業限制等。
我們先來看看它的詳解內容

澳門人才引進政策主要分為三類:優秀人才計劃、高端人才計劃和高級專業人才計劃。
主要面向四大重點產業:大健康產業、現代金融產業、高新技術產業、及文化體育和會展商貿產業。
這與香港人才引進計劃有着明顯差別,香港較澳門而言,在行業要求等方面更為寬鬆,詳情請看下圖:

面對差異,申請人是選擇澳門「人才計劃」,還是香港「人才計劃」好呢?
身份優勢異同
稅務
(1)香港
-稅種少,稅負輕,主要直接稅有3種:利得稅(企業所得稅)、薪俸稅(個人所得稅)及物業稅;
-個人薪俸稅最高稅率為17%;
-企業首200萬港元收入的稅率為8.25%,超出的部分為16.5%。
(2)澳門:
-稅種少,稅負輕,現有11個稅種,其中直接稅4種;
-職業稅(個人所得稅)最高稅率為12%,基本免稅額為144000澳門元;
-企業所得補充稅(純利稅)超過60萬澳門元部分的應稅收入稅率為12%。
教育
(1)香港
-提供15年免費教育,與國際教育接軌;
-持有香港身份證的考生可以憑藉DSE成績在本地高校優先錄取,也可選擇國內名牌大學或海外大學入讀;
-有資格參加港澳台華僑生聯考。
(2)澳門
-提供15年免費教育,並為自費私立學校的學生提供學費津貼和多種獎助學金;
-有資格參加港澳台華僑生聯考。
出行
持香港護照,可免簽/落地簽167個國家或地區
持澳門護照,可免簽/落地簽140多個國家或地區
經濟
(1)香港
- 香港是亞洲主要的國際金融、貿易和航運中心。
- 具備高度自由化和國際化的金融市場。
- 香港證券交易所是全球最大的股票市場之一。
- 全球最大的離岸人民幣業務中心,發展了豐富的離岸人民幣業務。

(2)澳門
- 澳門以博彩業為主要特點,擁有全球最大規模的博彩業。
- 在娛樂、旅遊產業方面具有重要地位。
- 金融活動在亞洲地區有所增長,吸引了內地和其他地區的金融投資。
- 主要金融市場集中在銀行業,尤其是零售銀行和貸款服務。

廉政
(1)香港
- 廉政公署負責打擊貪污和行政不當行為,維護廉潔公務的形象。
- 香港政府積極推動廉政文化和機構的建設。
(2)澳門
- 澳門特區成立廉政公署,致力於打擊腐敗和維護廉正行政。
- 澳門政府推動透明治理和廉潔文化的發展。
效率
(1)香港
- 香港以高度效率和便利的商業環境著稱。
- 政府部門和行政機構運作高效,提供高質量的公共服務。
(2)澳門
- 澳門政府致力於提高行政效率和公共服務水平。
- 政府推行數字化轉型,提高工作效率和服務質量。
總的來說,香港以其國際金融中心的地位和高度自由化的經濟環境而著名。
廉政方面注重建設廉潔機構和推動廉政文化的發展。
同時,香港在商業運作和公共服務方面高效便利。
澳門雖然以賭博業為主導經濟,但吸引了金融投資並逐步發展金融活動。
在廉政方面,澳門也致力於打擊腐敗和推動廉潔行政。政府注重提高行政效率和公共服務水平,推動數字化轉型。
無論是取得香港身份還是澳門身份,都有很多便利性,具體選擇還需要考慮申請人自身需求與情況。做好身份規劃,增加自身競爭力。
如果您對選擇香港身份還是澳門身份仍感到困惑,歡迎聯繫星雲海國際!
我們將為您提供個性化的1對1專業服務,幫助您制定最適合您的身份規劃方案!


塞浦路斯
土耳其
聖基茨和尼維斯
希臘